Sensor Database

This page shows statics across all submissions in our database, either as a device statistic (the average of each device occurs once regardless of how many users submitted data for it) or as a user statistic (each user occurs ones).

Database

Datasets in database

Devices

Users

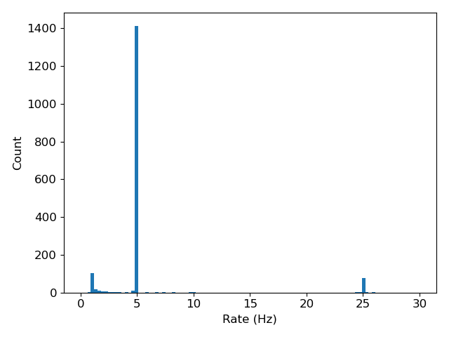
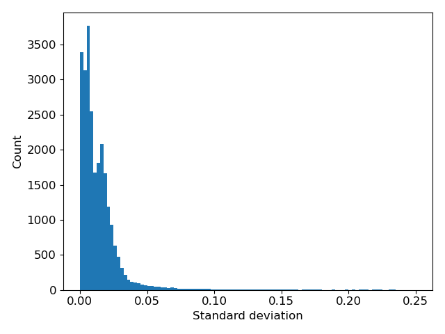
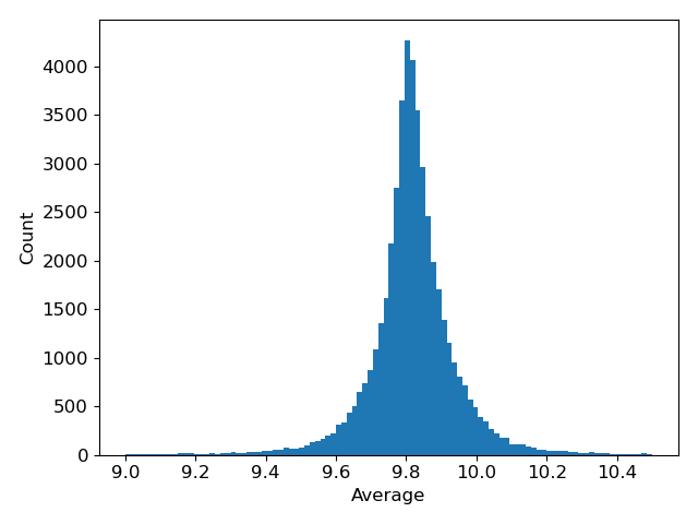
Accelerometer

Availability

per device

per user

Rate (Hz)

by device average

by user

Average (m/s²)

by device average

by user

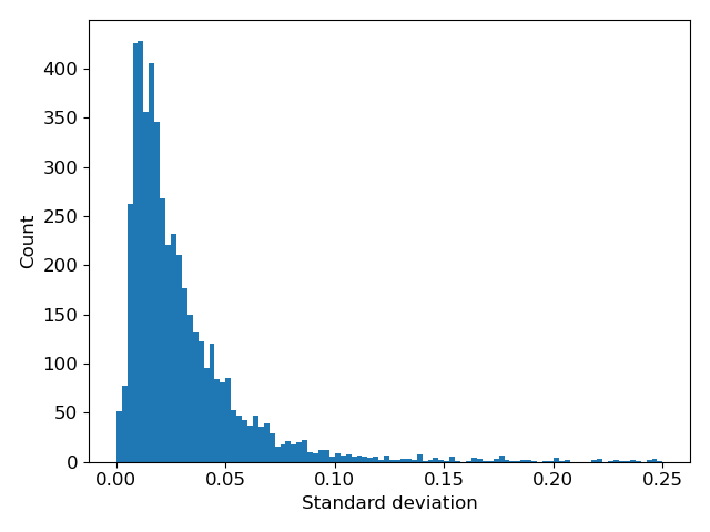
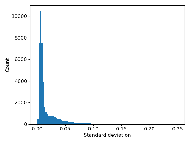
Standard deviation (m/s²)

by device average

by user

Acceleration (without g)

Availability

per device

per user

Rate (Hz)

by device average

by user

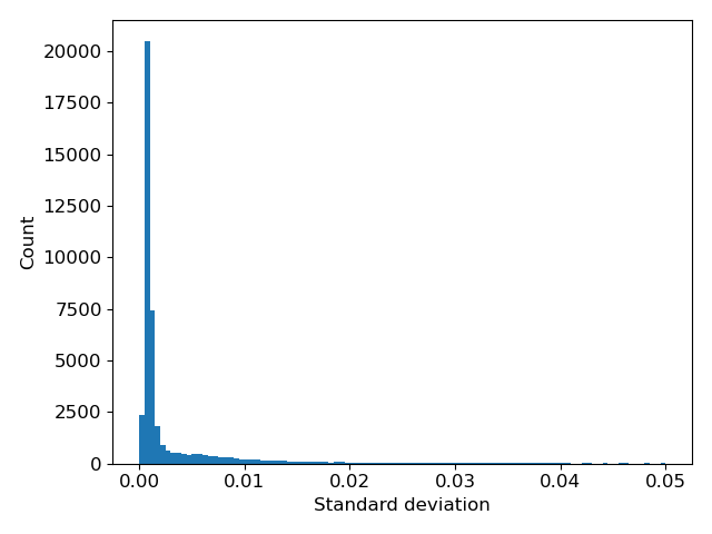
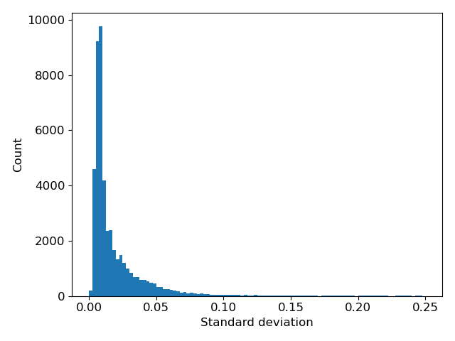
Standard deviation (m/s²)

by device average

by user

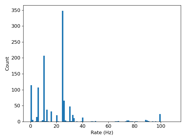
Gyroscope

Availability

per device

per user

Rate (Hz)

by device average

by user

Standard deviation (rad/s)

by device average

by user

Magnetometer

Availability

per device

per user

Rate (Hz)

by device average

by user

Standard deviation (µT)

by device average

by user

Pressure

Availability

per device

per user

Rate (Hz)

by device average

by user

Standard deviation (hPa)

by device average

by user

Temperature

Availability

per device

per user

Note, that this includes thermometers that are not designed to measure ambient temperature. In fact, most thermometers in smartphones tend to be rather unreliable as they are more subject to the internal heat of the device than to ambient temperature.

Rate (Hz)

by device average

by user

Standard deviation (°C)

by device average

by user

Humidity

Availability

per device

per user

Rate (Hz)

by device average

by user

Standard deviation (%)

by device average

by user

Light

Availability

per device

per user

Proximity

Availability

per device

per user